SFD流量积算仪说明书:[1]

 时间:2024-11-10 15:27:46

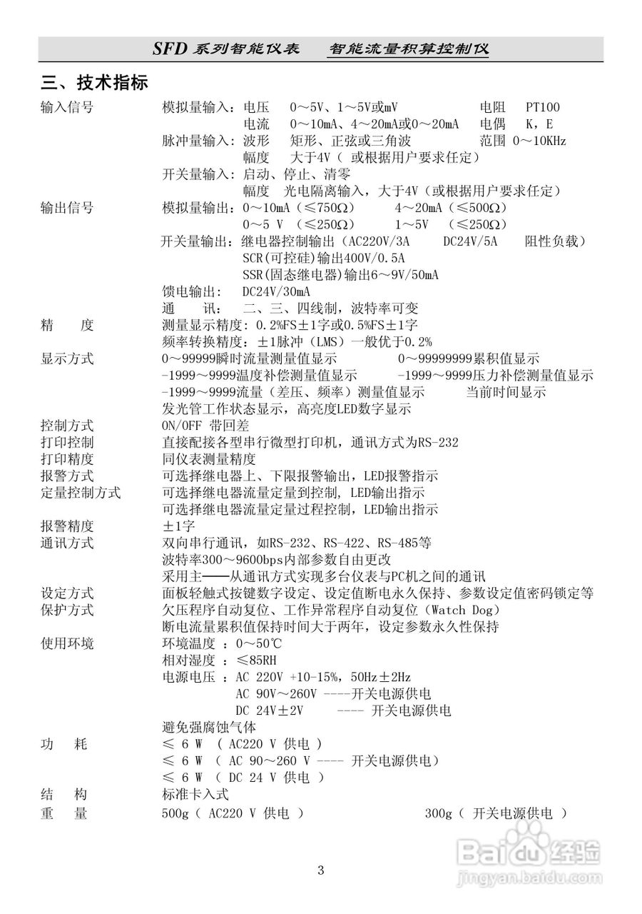
本篇为《SFD流量积算仪说明书》,主要介绍该产品的使用方法以及常见故障解决方案。

SFD流量积算仪说明书:[1]

SFD流量积算仪说明书:[1]

SFD流量积算仪说明书:[1]

SFD流量积算仪说明书:[1]

SFD流量积算仪说明书:[1]

SFD流量积算仪说明书:[1]

SFD流量积算仪说明书:[1]

SFD流量积算仪说明书:[1]

SFD流量积算仪说明书:[1]

SFD流量积算仪说明书:[1]

  • SFD流量积算仪说明书:[3]
  • XSJZ流量积算仪使用说明书:[1]
  • 昌晖SWP-LE流量积算仪说明书:[1]
  • 同扬cj2103F流量积算仪说明书:[1]
  • 昌晖CF-LK智能流量积算控制仪说明书:[1]
  • 热门搜索
    屋面做法 磐怎么读 孜然羊肉做法 红烧鸡块的做法 淘宝店怎么开 肉末豆腐的家常做法 罄怎么读 肯德基炸鸡翅的做法 花呗收款怎么开通 洋葱的做法大全