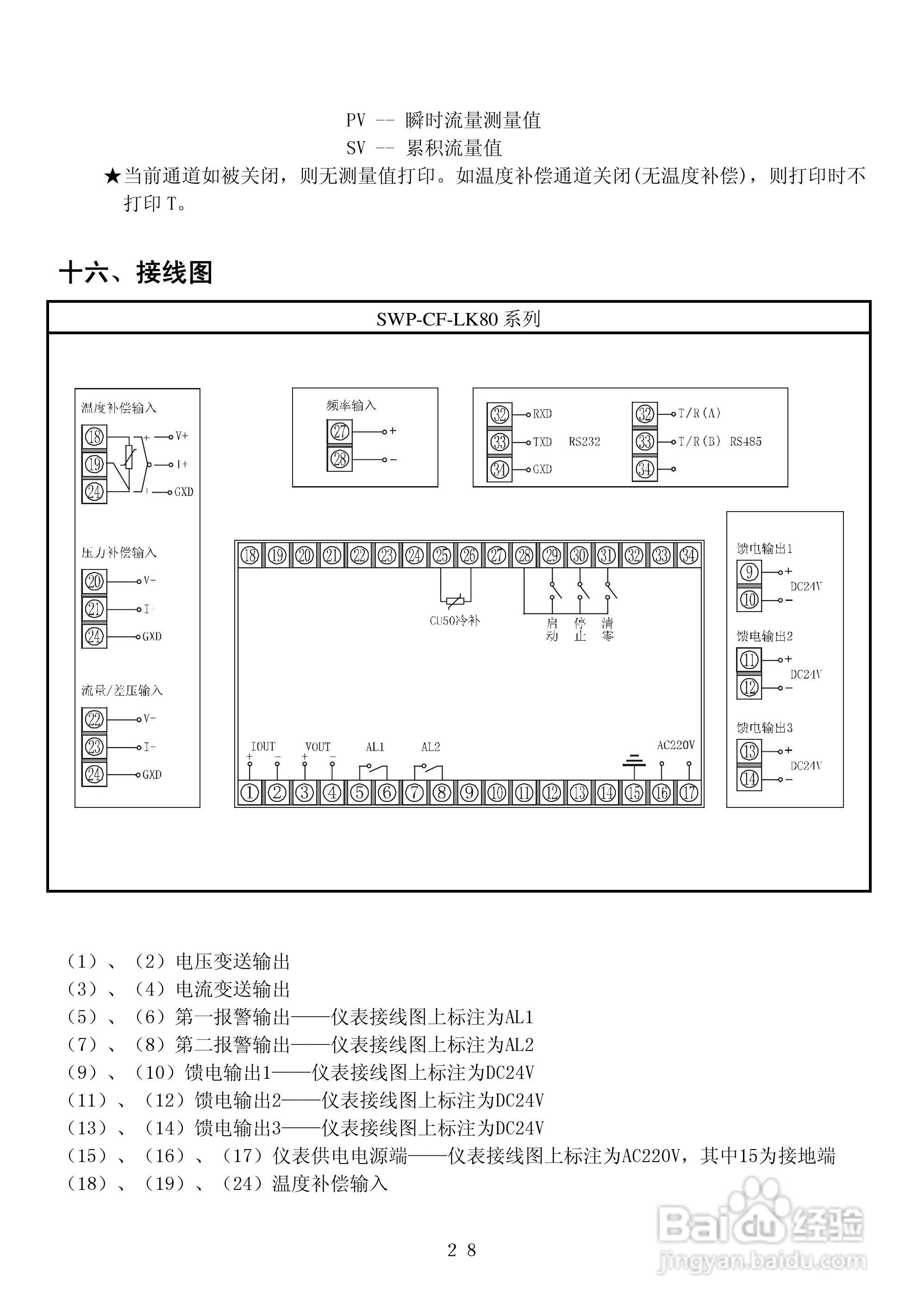
昌晖CF-LK智能流量积算控制仪说明书:[4]

 时间:2024-11-06 22:16:42

本篇为《昌晖CF-LK智能流量积算控制仪说明书》,主要介绍该产品的使用方法以及常见故障解决方案。

昌晖CF-LK智能流量积算控制仪说明书:[4]

昌晖CF-LK智能流量积算控制仪说明书:[4]

昌晖CF-LK智能流量积算控制仪说明书:[4]

昌晖CF-LK智能流量积算控制仪说明书:[4]

昌晖CF-LK智能流量积算控制仪说明书:[4]

昌晖CF-LK智能流量积算控制仪说明书:[4]

昌晖CF-LK智能流量积算控制仪说明书:[4]

昌晖CF-LK智能流量积算控制仪说明书:[4]

昌晖CF-LK智能流量积算控制仪说明书:[4]

昌晖CF-LK智能流量积算控制仪说明书:[4]

  • 昌晖CF-LK智能流量积算控制仪说明书:[3]
  • 昌晖SWP-LE流量积算仪说明书:[4]
  • 昌晖SWP-LE流量积算仪说明书:[6]
  • 昌晖SWP-LE流量积算仪说明书:[5]
  • 昌晖SWP-LCD-LTR智能防盗天然气流量积算控制仪说明书:[1]
  • 热门搜索
    怎么节约用水 怎么治疗颈椎病 蝴蝶兰花怎么养 lolfps低怎么办 手脚冰凉是怎么回事 杨过怎么死的 牛肚怎么做好吃 眼袋怎么去 动物英语怎么说 cf怎么改名