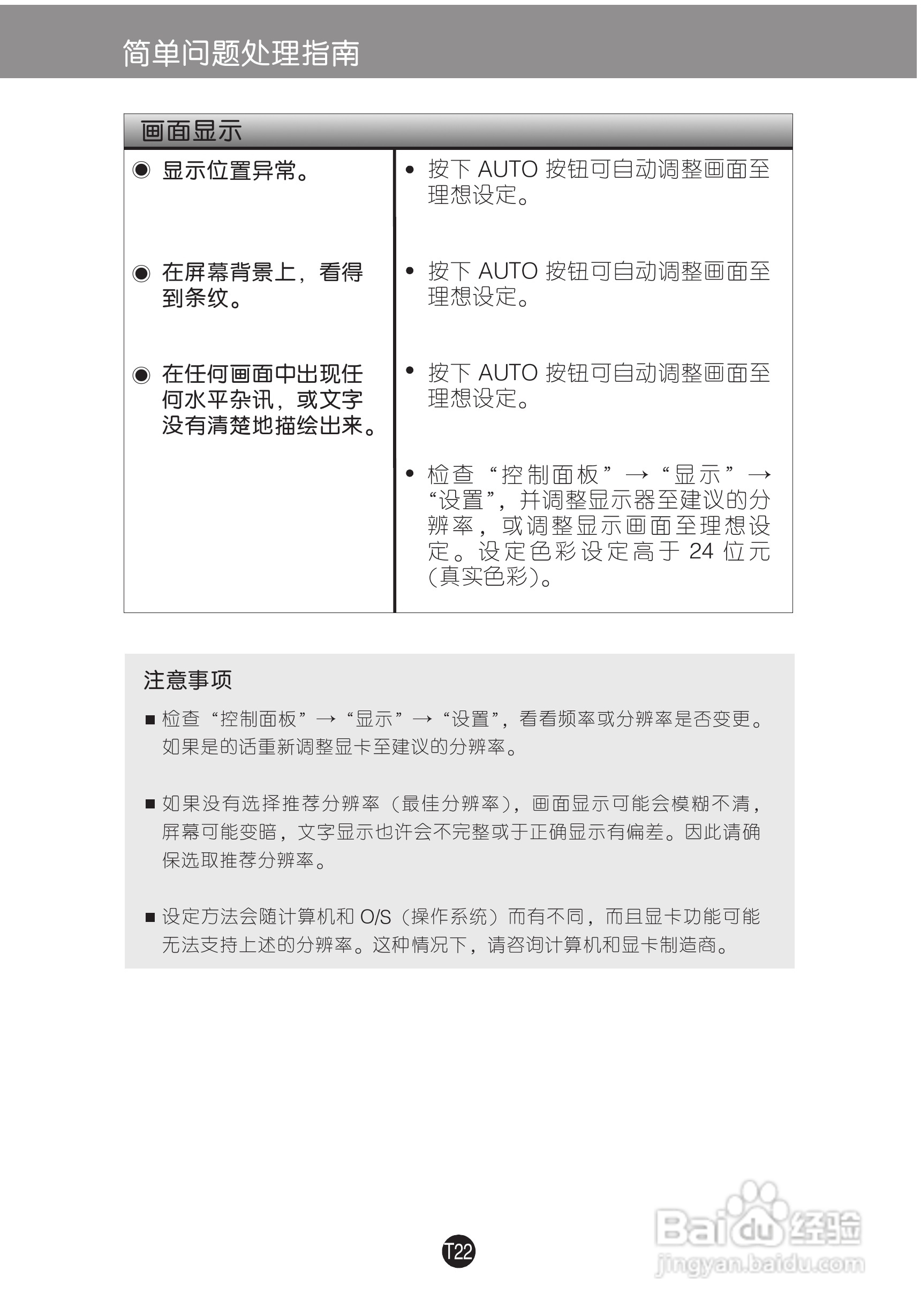
LG E2041S液晶显示器使用说明书:[3]

 时间:2024-10-29 03:04:06

LG E2041S液晶显示器使用说明书:[3]

LG E2041S液晶显示器使用说明书:[3]

LG E2041S液晶显示器使用说明书:[3]

LG E2041S液晶显示器使用说明书:[3]

LG E2041S液晶显示器使用说明书:[3]

LG E2041S液晶显示器使用说明书:[3]

LG E2041S液晶显示器使用说明书:[3]

LG E2041S液晶显示器使用说明书:[3]

LG E2041S液晶显示器使用说明书:[3]

LG E2041S液晶显示器使用说明书:[3]

  • LG E2041S液晶显示器使用说明书:[1]
  • LG E2041S液晶显示器使用说明书:[2]
  • LG L1933TR液晶显示器使用说明书:[3]
  • LG L196WTQ液晶显示器使用说明书:[3]
  • 液晶显示器维修的一般判断方法
  • 热门搜索
    怜悯是什么意思 牛膝的作用与功效 善始善终的意思 蚕蛹的作用 送男生什么生日礼物好 描写方法有哪些及作用 什么抽油烟机好 什么是ppi 硫酸铝的作用 考教练证需要什么条件